项目链接:
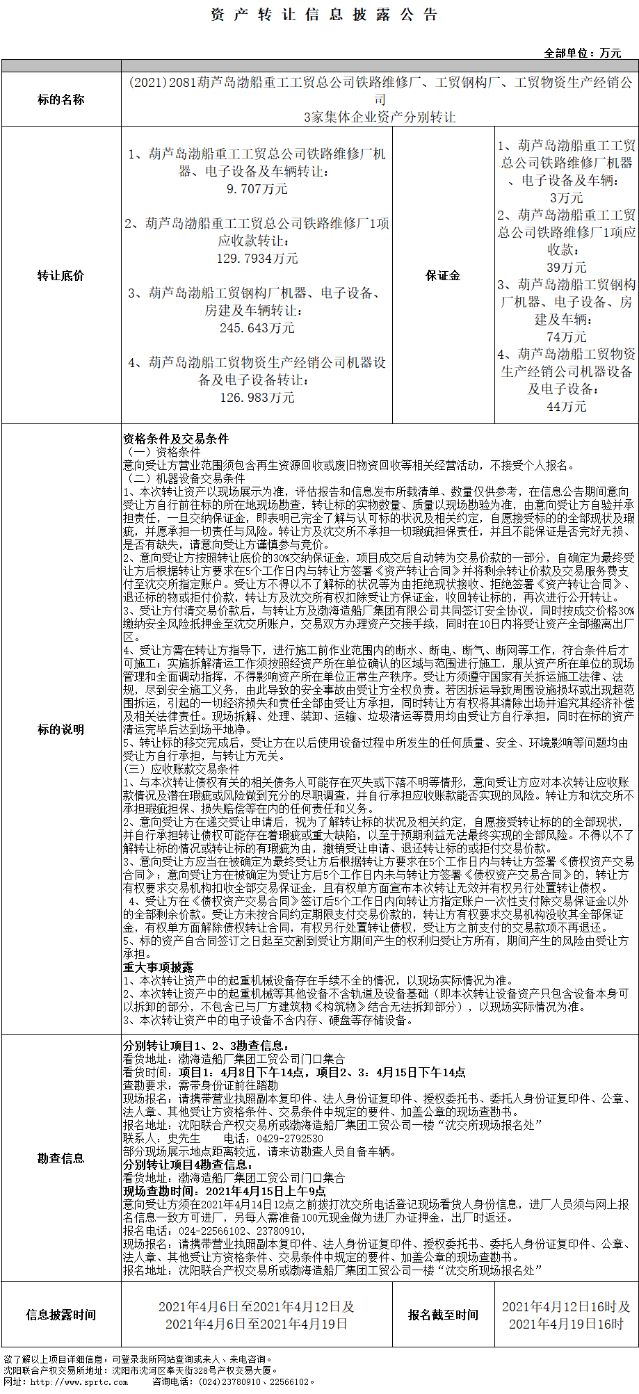
葫芦岛渤船工贸铁路维修厂机器、电子设备及车辆转让
葫芦岛渤船工贸铁路维修厂1项应收款转让
葫芦岛渤船工贸钢构厂机器、电子设备、房建及车辆转让
葫芦岛渤船工贸物资生产经销公司机器设备及电子设备转让