APP下载
首页
|
法规规则
|
下载专区
|
公告汇总
|
招商信息
|
央企服务中心
|
学习强国
|
关于我们
当前位置:
首页
>>
公告汇总
>>
项目公告
>> 正文
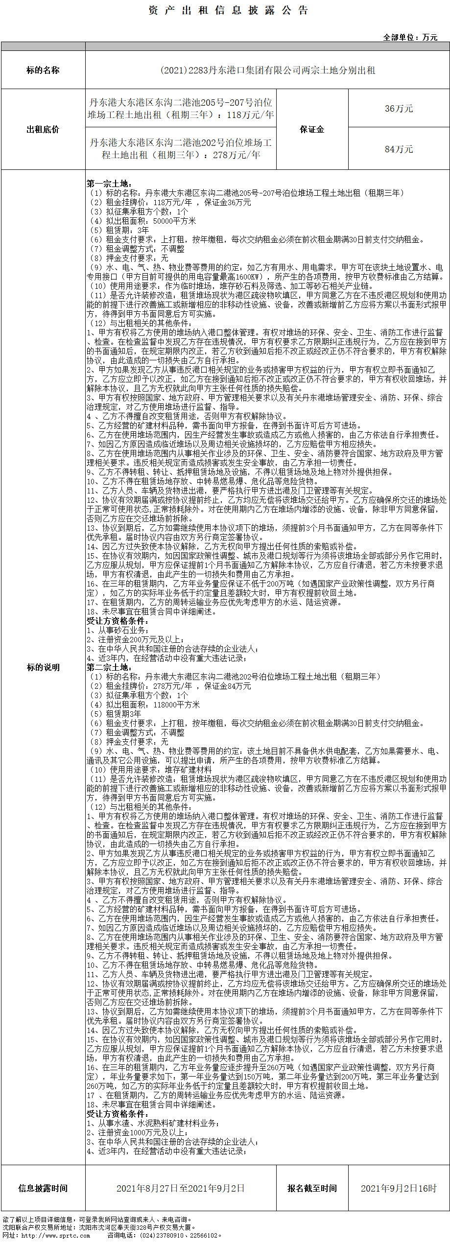
(2021)2283丹东港口集团有限公司两宗土地分别出租
2021年08月27日
项目链接:
丹东港大东港区东沟二港池205号-207号泊位堆场工程土地出租(租期三年)
丹东港大东港区东沟二港池202号泊位堆场工程土地出租(租期三年)