项目链接:
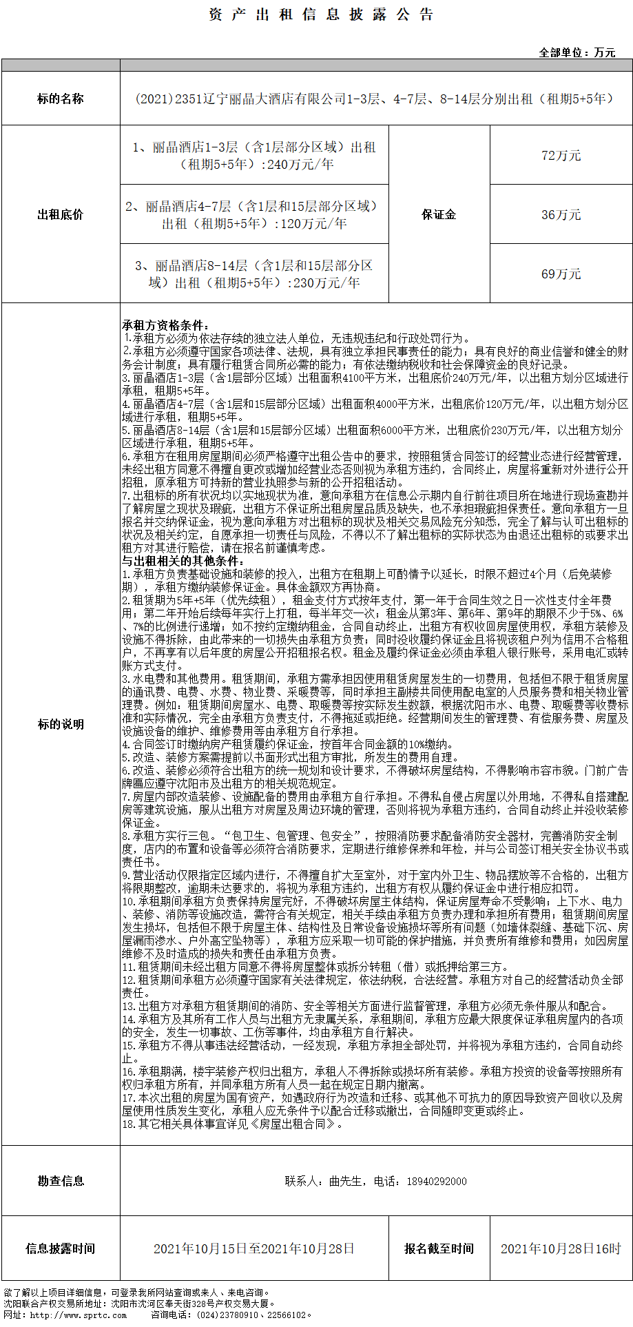
辽宁丽晶大酒店1-3层(含1层部分区域)出租(租期5+5年)
辽宁丽晶大酒店4-7层(含1层和15层部分区域)出租(租期5+5年)
辽宁丽晶大酒店8-14层(含1层和15层部分区域)出租(租期5+5年)