APP下载
首页
|
法规规则
|
下载专区
|
公告汇总
|
招商信息
|
央企服务中心
|
学习强国
|
关于我们
当前位置:
首页
>>
招商信息
>> 正文
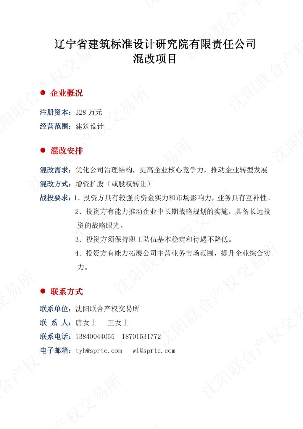
013.辽宁省建筑标准设计研究院有限责任公司混改项目
2023年02月28日