APP下载
首页
|
法规规则
|
下载专区
|
公告汇总
|
招商信息
|
央企服务中心
|
学习强国
|
关于我们
当前位置:
首页
>>
招商信息
>> 正文
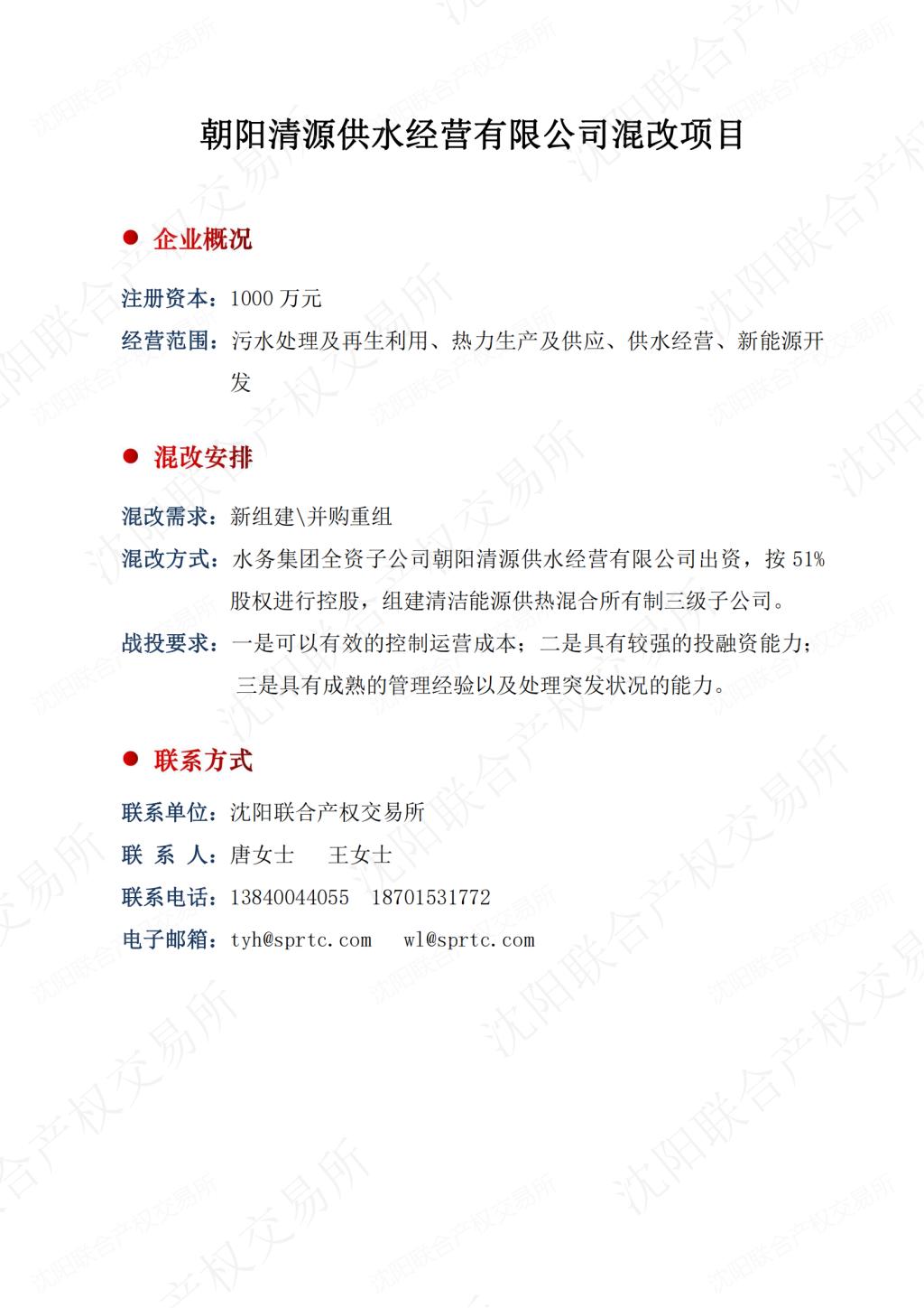
86.朝阳清源供水经营有限公司混改项目
2023年02月28日