仁恒置地广场项目推介
2022年07月27日
仁恒置地广场
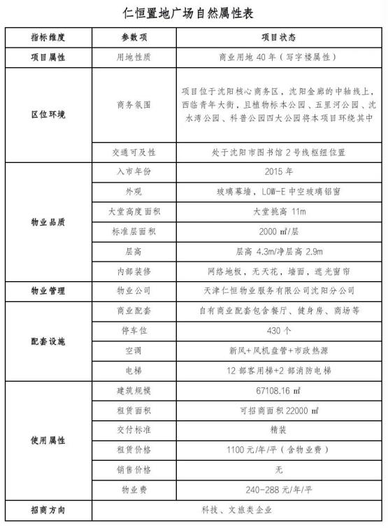
项目简介:仁恒置地广场位于沈河区青年大街209号,2015年9月建成,属5A级写字楼,建筑面积6.7万平,总高42层,地下3层,拥有1200㎡双大堂、14部电梯的超甲级商务中心。目前已引进赫迪安品牌管理有限公司、中国平安人寿保险、内蒙古伊利实业集团有限公司等76家企业。
项目定位: 傲踞广电大本营C位,恣创新媒体平台峰巅。项目融合中国传统文化和现代科技的可视化产品体系,深化新型智慧城市服务、文化旅游、文博文保、教育科普等产业领域。

交通优势:河街十字交汇处。项目紧邻青年大街、城市二环路,金廊浑河十字交汇,占据“一河两岸”城市发展新轴线席位。地铁2号线、6号线(正在建设中)双地铁交汇的“市图书馆站”举步即达,周边公交线路多达10余条。毗邻城市主轴线,享便捷交通网络。
配套设施:绿色赋能,有氧办公。项目西侧临街旺财,财气贯穿全城;南侧紧临浑河,玉带环腰,亲水生财,宽阔的浑河水域也大大提升了空气湿度和净化度。植物标本公园、五里河公园、沈水湾公园、科普公园四大公园将本项目环绕其中,大面积自然绿化景观打造出一个天然的大氧吧,楼内配备多媒体会议室、俱乐部,楼内还设有美食广场,可供楼上及周边办公白领用餐。
招商方向:新崛起行业,以科技、教育、新媒体行业为主。领军/独角兽企业

联系人:王竹 13624980939
当前位置: