当前位置: 首页 >> 招商信息 >> 正文
华府新天地项目推介
2022年07月27日

华府新天地

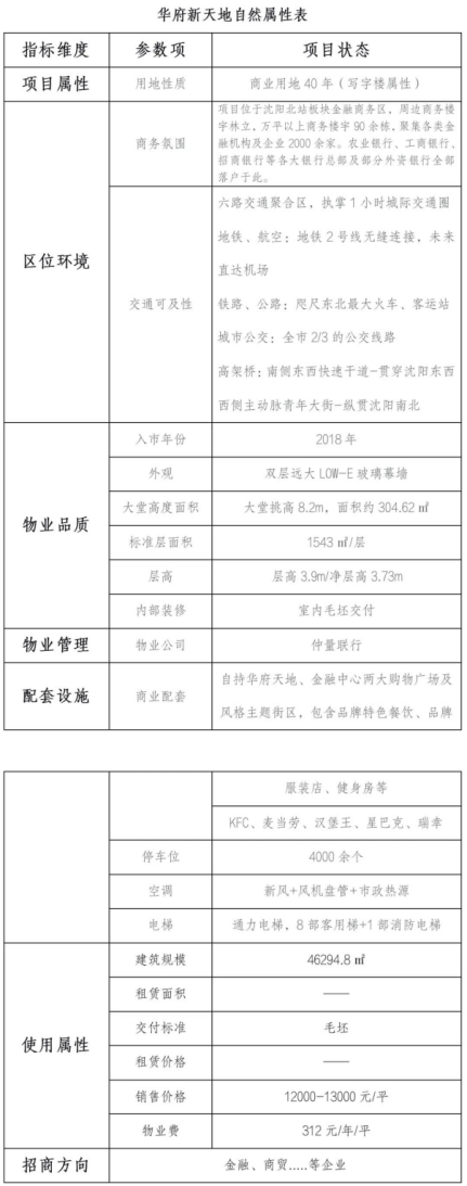
项目简介:华府新天地项目地处沈阳中心商务区,青年大街与东西快速干道的黄金交汇处,是集金融服务、商务、办公、对外交通等功能于一体的复合功能区。项目二期分为ABCD四个组团开发建设,其中,AB组团由两栋甲级写字楼(150米高,36层)、精装住宅及小户型商住两用公寓组成。C组团是FTC金融中心购物广场——集服装、教育培训、儿童乐园、餐饮等为一体的大型购物中心。D组团是项目收官之作,由两栋超高层住宅、一栋5A写字间、裙房商业、独栋商业组成。

项目定位:CBD核央,吃购玩无虑。项目定位为消费金融大厦,是北站CBD的地标性建筑群,伴随沈阳经济区的建设,将日益发挥出更大的价值。



交通优势:六路交通聚合区,执掌1小时城际交通圈。项目据守金融商贸开发区与金廊交汇处,近北站商圈,紧邻沈阳北站、虎跃快客,30余条公交线路纵横环绕,地铁二号线金融中心站与项目自持购物中心无缝衔接,未来直达机场,南侧东西快速干道贯穿沈阳东西,西侧主动脉青年大街纵贯沈阳南北。

配套设施:一站式城芯繁华生活。项目坐拥CBD的各大中小型企业办公地点,有浓厚的商业氛围,并且拥有大型商场做支撑,以及华府新天地自身品牌的影响力,160万平米的超大体量,涵盖了最全的业态城市综合体,集餐饮、娱乐、休闲于一身,能满足高、中、低端不同客户群的餐饮和休闲、娱乐需求,必定会成为未来最有发展潜力的区域!

招商方向:消费金融配套服务,第三方支付、风控公司、金融征信、金融、电商、互联网、文化传媒等大中小企业。


联系人:贺琳 13940851761